7 Langkah Mudah Membuat Meja Sederhana Menggunakan Aplikasi Blender 3 Dimensi
Assalamu’alaikum…
Pada
pembahasan sebelumnya saya telah menjelaskan bagaimana Cara Instal Aplikasi Blender 3D. namun dalam pembahasan kali ini
saya coba untuk membuat Sebuah Object yaitu Membuat Meja Menggunakan Aplikasi Blender Tersebut. Oke deh langsung
saja ya disimak… :
1.
pastinya aplikasi Blender tersebut
sudah terinstal di Laptop/PC sobat. Untuk cara Instal-nya klik Disini
2.
Sobat klik File - New, atau bisa
menekan tombol di keyboard, ctrl+n.
dan akan menampilkan seperti gambar :
Setelah
masuk pada aplikasi blender tersebut, pada gambar diatas adalah gambar
berbentuk kubus. Dimana kubus tersebut menjadi bahan dasar untuk membuat meja. Seleksi
pada object kubus tersebut (klik kanan
mouse) - Klik S pada keyboard,
lalu atur arah searah sumbu X/Y/Z (sambil menekan scroll pada mouse dan arahkan
sesuai sumbu).
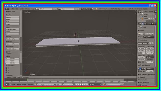
Agar
kubus tersebut menjadi pipih dan panjang gunakan S+Z dan S+Y untuk
melebarkan object tersebut, hingga seperti papan. Sesuaikan dengan selera
sobat. Maka saya contohkan seperti gambar dibawah :
3.
Setelah itu kita mulai untuk
mengedit papan tersebut, untuk masuk ke “edit
mode” tekan “Tab”
pada keyboard hingga object tersebut berwarna kuning seperti gambar di bawah :
4.
lalu kita buat garis untuk
memudahkan membuat kaki-kaki meja yang akan dibuat. Awalnya kita buat garis
searah dengan sumbu Z dengan menekan
di keyboard ctrl+r lalu gunakan Scroll pada mouse untuk membentuk garis
berwarna ungu-nya, setelah selesai ketik enter pada keyboard.
Buat
lagi dengan searah sumbu Y dengan
perintah yang sama (ctrl+r) + scroll mouse. Maka akan seperti gambar dibawah :
5.
untuk membuat kaki meja-nya, kita
harus menyeleksi dulu bagian yang di pilih menggunakan “Face Select” (ctrl+tab – face Select) atau Lihat pada gambar
dibawah :
Lalu
sobat arahkan kebawah bagian object, (menahan tombol scroll pada mouse+arahkan
mouse kebawah object). Setelah itu seleksi setiap sudut object untuk membuat
kaki mejanya dengan menggunakan perintah tekan Shift + klik kanan mouse maka akan menampilkan gambar seperti ini :
6. Setelah
sudut bagian bawah terseleksi saat-nya untuk menarik bagian yang terseleksi
tersebut dengan menekan huruf “e”
sekali saja pada keyboard. Dan sesuaikan tingginya dengan keinginan sobat. Maka
gambarnya akan seperti ini :
Dan
kaki meja pun sudah jadi….
dan
kita kembalikan lagi pada “Object Mode”
dengan menekan tombol “Tab” pada
keyboard.
6.
Setelah itu kita beri wana pada
object dan background-nya agar terlihat cantik dan indah setelah direndering,
dengan cara klik “World” yang berada
di kanan layar (yang bergambar bola dunia). Lihat gambar dibawah untuk lebih
jelasnya :
Dan
jangan lupa kita atur pencahayaannya.
NB : Dan cara merubah sudut pandang kameranya dengan cara
tekan Numpad 0 – pada garis garis
putus klik kanan (maka akan berubah menjadi warna kuning) – dan tekan shift+f (pada keyboard)
7.
dan langkah selanjutnya adalah
kita render, yaitu kita jadikan object
tersebut terlihat seperti nyata / 3 Dimensi. Untuk merender klik Render – Render Image, atau jika ingin
cepat ketik F12 pada keyboard. Tunggu beberapa saat dan jenjreenng.. hasilnya
akan seperti gambar dibawah..
Setelah
itu kita save ctrl+s pada keyboard, ctrl+w untuk menimpa save-an
sebelumnya.
NB : tekan “Esc”
pada keyboard untuk keluar dari hasil setelah di render, “F12” untuk melihat lagi
hasil yang telah dirender.
Sekiranya
itu saja, Cara Membuat Meja Menggunakan Aplikasi Blender 3D, tunggu pembahasan
selanjutnya mengenai Cara Membuat Gelas-nya
ya… untuk tutorial lengkapnya dan aplikasi Blendernya bisa sobat download
di bawah, dan apabila ada yang kurang jelas sobat bisa bertanya melalui kotak
komentar dibawah atau Contact Form pada Header Blog ini.
mohon maaf apabila ada kata yang salah dan kurang berkenan, semoga bermanfaat.. terima kasih… ^^
mohon maaf apabila ada kata yang salah dan kurang berkenan, semoga bermanfaat.. terima kasih… ^^
Wassalamu’alaikum…
Download
Artikel Lengkapnya dan .blend, Disini
Download
Blender V2.67b for Windows 32-bit, Disini
Download
Blender V2.69 for Windows 32-bit, Disini
Download
Blender V2.69 for Windows 64-bit, Disini
Mantap....
ReplyDeleteterima kasih, semoga bermanfat ^^
Deleteterima kasih juga astas kunjungannya ^^
7 Langkah Mudah Membuat Meja Sederhana Menggunakan Aplikasi Blender 3 Dimensi - Berbagi Pengetahuan >>>>> Download Now
Delete>>>>> Download Full
7 Langkah Mudah Membuat Meja Sederhana Menggunakan Aplikasi Blender 3 Dimensi - Berbagi Pengetahuan >>>>> Download LINK
>>>>> Download Now
7 Langkah Mudah Membuat Meja Sederhana Menggunakan Aplikasi Blender 3 Dimensi - Berbagi Pengetahuan >>>>> Download Full
>>>>> Download LINK N6
thanks gan
ReplyDeletesama sama gan ^^ semoga bermanfaat
Deleteterima kasih atas kunjungannya
mkasih gan ,,, postingan yang bagus dan bermanfaat ini layaknya di share ajja ,, nih saya bantu ngeshare , terimakasih skali lagi gan , maju terus blog nya ,,, !
ReplyDeleteterima kasih juga gan kalo sobat berkenan membantu share, maju terus ya gan blog dan jualannya ^^
Deleteterrima kasih buat kunjungannya ya gan ^^
thanks gan bermanfaat banget :D
ReplyDeletesama sama gan, senang membantu ^^
Deleteterrima kasih juga buat kunjungannya ya gan ^^
agan yg ,baik .semoga kemurahannya dibalas Tuhan.
ReplyDeletebanyak informasi yang saya dapat dari blogg ini sukses terus buat admin bloggnya.. Terus berkarya dan update artikel terbaru lebih banyak lagi ^_^
ReplyDeleteizin shave and copy link...
ReplyDeletesilahkan kang, jangan lupa share juga ya tutorial ini, dan jangan lupa kasih link sumbernya..
Deleteterima kasih atas kunjungannya ^^
Thanks bgt om admin, bekat blog mas jadi gak perlu nnggu guru sekolah ngajarin dah ngerti duluan.. Thanks mas. Maju trs blognya
ReplyDeletemaksih gan buat postinganya sangat bermanfaat,,
ReplyDeletedan sangat membantu sekali,,salam sukses,,
makasih mas buat penjelasanya,,
ReplyDeletesangat membantu sekali,,
salam sukses,,
jasa desain interior dan kontraktor interior
ReplyDeletenice kak infonya (h)
ReplyDeletebaca juga :
Grosir tas wanita terbaru
gudang tas branded
Gudang tas branded murah
Karena butuh software editing video yang ringan, saya search software editing video yang ringan, ternyata ada reviews seputar BLENDER EDITING VIDEO, penasaran karna ringan dan bisa 3D, saya coba cari apa ada tutorial yg bhs indo, dan ketemu dengan blog ini, makasih banget atas sharing cara membuat animasi dengan software Blender ini mas ya...
ReplyDeleteSukses gan buat blog nya...
ReplyDeletependidikan formal pertama anak-anak untuk mulai belajar dan bersosialiasasi. Jangan sampai salah pilih Preschool atau sekolah untuk anak
ReplyDeleteMenangkan Jutaan Rupiah dan Dapatkan Jackpot Hingga Puluhan Juta Dengan Bermain di www(.)SmsQQ(.)com
ReplyDeleteKelebihan dari Agen Judi Online SmsQQ :
-Situs Aman dan Terpercaya.
- Minimal Deposit Hanya Rp.10.000
- Proses Setor Dana & Tarik Dana Akan Diproses Dengan Cepat (Jika Tidak Ada Gangguan).
- Bonus Turnover 0.3%-0.5% (Disetiap Harinya)
- Bonus Refferal 20% (Seumur Hidup)
-Pelayanan Ramah dan Sopan.Customer Service Online 24 Jam.
- 4 Bank Lokal Tersedia : BCA-MANDIRI-BNI-BRI
8 Permainan Dalam 1 ID :
Poker - BandarQ - DominoQQ - Capsa Susun - AduQ - Sakong - Bandar Poker - Bandar66
Info Lebih Lanjut Hubungi Kami di :
BBM: 2AD05265
WA: +855968010699
mantap gan tutorialnya udah ane praktekan sukses..
ReplyDeletecara supaya bisa dibuat meja asli dari kayu nya gimana mas?,,tentunya sesuai gambar yang dibuat pada blender tadi,maksudnya apakah gambar yang dibuat pada blender tadi bisa di pisah2 bahan2nya,seperti kaki ukuranny berapa cm,dll.sehingga kita bisa memotong bahan2nya sesuai ukuran pada gambar yang dibuat pada blender tadi,dan hasilnya sama persis.
ReplyDeletecara merawat ayam bangkok aduan biar juara di arena
ReplyDeletehttp://agensabungayam.logdown.com/post/7837628-cara-melatih-ayam-bangkok-aduan-muda-agar-menang-terus
Link Official Bolavita : http://159.89.197.59/
Telegram : +62812-2222-995
Wechat : Bolavita
WA : +62812-2222-995
Line : cs_bolavita
terimakasih sudah mau sharing kak tipstorial.com
ReplyDeletekırklareli
ReplyDeletekırşehir
kütahya
maraş
nevşehir
2T0L
elazığ
ReplyDeleteerzincan
bayburt
tunceli
sakarya
1FA3
görüntülü show
ReplyDeleteücretlishow
QXY4P1
A78EF
ReplyDeleteAydın Şehir İçi Nakliyat
Ünye Koltuk Kaplama
Kars Evden Eve Nakliyat
Bilecik Parça Eşya Taşıma
Çorum Lojistik
Bartın Lojistik
Bingöl Şehirler Arası Nakliyat
Tekirdağ Cam Balkon
Yozgat Evden Eve Nakliyat
4B7D1
ReplyDeleteİstanbul Parça Eşya Taşıma
Ordu Evden Eve Nakliyat
Apenft Coin Hangi Borsada
Edirne Parça Eşya Taşıma
Caw Coin Hangi Borsada
Afyon Şehirler Arası Nakliyat
Karabük Evden Eve Nakliyat
Ünye Çekici
Giresun Şehir İçi Nakliyat
2D4E2
ReplyDeleteLinkedin Takipçi Hilesi
Bitcoin Giriş Nasıl Yapılır
Referans Kimliği Nedir
Sohbet
Bitcoin Yatırımı Nasıl Yapılır
Kaspa Coin Hangi Borsada
Caw Coin Hangi Borsada
Tumblr Takipçi Satın Al
Coin Nasıl Çıkarılır
024E58746C
ReplyDeletetürk takipçi satın al
1F6FD24E69
ReplyDeleteinstagram takipçi alma ucuz